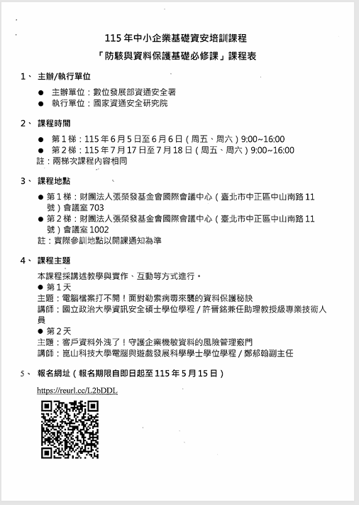
函轉數位發展部資通安全署「115年中小企業基礎資安培訓課程」活動資訊,請協助轉知中小企業踴躍報名參與,請查照。

2026.04.20