新竹市工業會
2026.04.20
本局訂於115年4月23日(星期四)舉案第二場「溫室氣體排放量盤查作業與減量輔導說明會」,請協助轉知轄內企業、公司及工廠等踴躍報名參加,請查照。
2026.04.20
有關「性別平等工作法施行細則」第4條之2、第4條之3,業經勞動部於中華民國115年4月8日以勞動條5字第1150147759D號函修正發布,檢送發布令影本(函法規命令條文),請查照並轉知會員。
2026.04.20
函轉勞動部於中華民國115年4月14日以勞職授字第1150251345號令修正發布「機械設備器具監督管理辦法」部分條文修正草案,如有任何意見或修正建議,可於公告次日起30日內提送勞動部,請查照並轉知所屬會員。
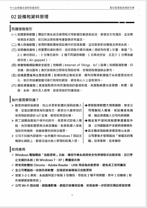
2026.04.20
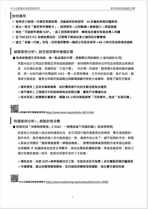
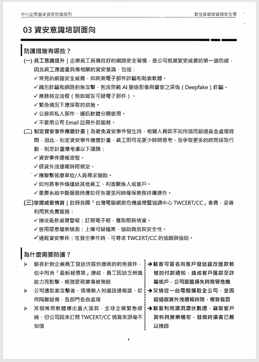
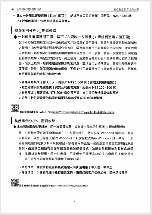
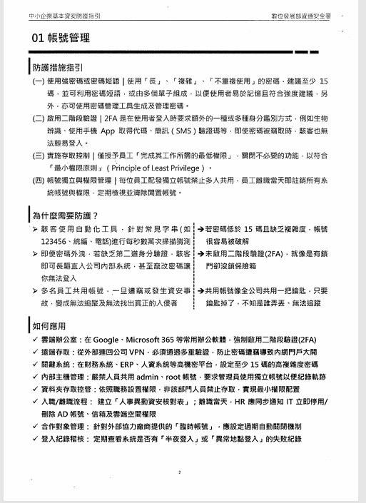
函轉數位發展部資通安全署「中小企業基本資安防護指引」1份,請協助轉知中小企業參考運用,請查照。
2026.04.20
函轉數位發展部資通安全署「115年中小企業基礎資安培訓課程」活動資訊,請協助轉知中小企業踴躍報名參與,請查照。
課程報名
最新消息
關於我們
活動花絮
表單下載
好網相連
廠商介紹
聯絡我們
首頁
最新消息
函轉數位發展部資通安全署「中小企業基本資安防護指引」1份,請協助轉知中小企業參考運用,請查照。
函轉數位發展部資通安全署「中小企業基本資安防護指引」1份,請協助轉知中小企業參考運用,請查照。
2026.04.20