新竹市工業會

  • 2026.01.05
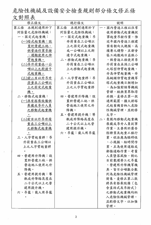
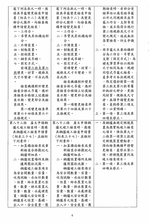
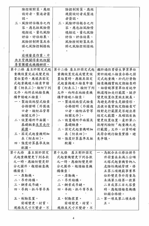
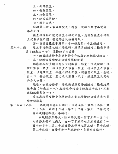
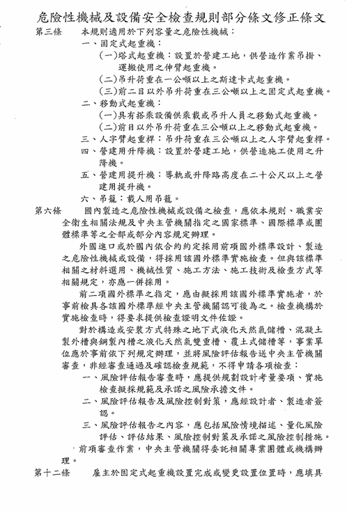
    函轉勞動部於中華民國114年12月23日以勞職授字第1140255230號令修正發布「危險性機械及設備安全檢查規則」部分條文,檢送修正條文、總說明及條文對照表各1份,請查照並轉知所屬會員。
  • 2026.01.02
    檢送「新竹市學府路及博愛街(文教區)空氣品質維護區實施移動污染源管制措施」、「新竹市新竹科學園區空氣品質維護區實施移動污染源管制措施」及「新竹市虎林國民中學、國民小學空氣品質維護區實施移動污染源管制措施」公告各1份,請惠予張貼,請查照。
  • 2025.12.30
    為維護勞工健康權,勞工依法請普通傷病假(以下簡稱病假)知全勤獎金權益,請依說明事項辦理,請查照並轉知所屬知照。
  • 2025.12.22
    「友善職場育嬰留職停薪獎勵雇主實施要點」,業經勞動部於中華民國114年12月10日以勞動條4字第1140149212號令訂定發布,自115年1月1日生效,檢送「友善職場育嬰留職停薪獎勵雇主實施要點」1份,請查照並轉知所屬會員知悉。
  • 2025.12.22
    「勞工請假規則」部分條文,業經勞動部於中華民國114年12月9日以勞動條4字第1140149214號令修正發布,檢送發布令影本(含法規命令條文),請查照並轉知所屬知照。
  • 課程報名
  • 最新消息
  • 關於我們
  • 活動花絮
  • 表單下載
  • 好網相連
  • 廠商介紹
  • 聯絡我們
  1.  首頁
  2. 最新消息
  3. 函轉勞動部於中華民國114年12月23日以勞職授字第1140255230號令修正發布「危險性機械及設備安全檢查規則」部分條文,檢送修正條文、總說明及條文對照表各1份,請查照並轉知所屬會員。

最新消息

NEWS

函轉勞動部於中華民國114年12月23日以勞職授字第1140255230號令修正發布「危險性機械及設備安全檢查規則」部分條文,檢送修正條文、總說明及條文對照表各1份,請查照並轉知所屬會員。

2026.01.05

危險性機械及設備安全檢查規則修正草案

 

 

 

回最新消息
新竹市工業會
  • 地址:300025 新竹市大同路 108 號 3 樓
  • 電話:03-5235937 傳真:03-5259364 聯絡信箱:hc.ia@msa.hinet.net
新竹市工業會 © 版權所有 維護單位:翊晟科技