新竹市工業會
2026.04.27
本部訂於115年5月舉辦4場次「【綠力鏈結˙永續共好 】環境部X企業ESG環境教育夥伴關係座談會」,竟請協助宣傳並鼓勵各大企業踴躍參加,請查照。
2026.04.27
為促進企業善盡企業社會責任,推動環境保護工作,環境部辦理「第8屆國家企業環保獎」選拔活動,報名日期自115年5月1日至5月31日止,請惠予踴躍報名參選或協助轉知,請查照。
2026.04.24
檢送115年度菲律賓台灣形象展及美國台灣形象展規劃資料(如附件),敬邀貴單位踴躍報名參加。
2026.04.24
函轉勞動部有關本(115)年「國家職業安全衛生獎」之評選活動,請依說明段辦理,請查照並轉知所屬會員,。
2026.04.23
有關本署辦理115年度「第29屆小巨人獎選拔表揚活動」請協助宣傳周知並鼓勵相關企業踴躍參選,請查照。
課程報名
最新消息
關於我們
活動花絮
表單下載
好網相連
廠商介紹
聯絡我們
首頁
最新消息
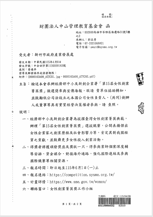
函轉財團法人中山管理教育基金會承辦經濟部中小及新創企業署「第十五屆女性創業基金獎」徵選活動,敬請協助周知,請查照。
函轉財團法人中山管理教育基金會承辦經濟部中小及新創企業署「第十五屆女性創業基金獎」徵選活動,敬請協助周知,請查照。
2026.04.14